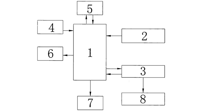
一种温湿度记录仪 包括 :主控模块,温湿度检测模块,RFID 模块、输入模块、内存储模块、外存储模块和报警模块 ;所述主控模块分别与温湿度检测模块,RFID 模块、输入模块、内存储模块、外存储模块以及报警模块相连接 ;所述主控模块为 ATmega16 芯片 ;所述温湿度检测模块为HSU-07J6T传感器 ;所述RFID模块为ZLG500 模块 ;所述输入模块为电容触摸屏 ;所述报警模块为蜂鸣器。本发明可实时对保存环境进行监测,正确采集相关数据,并将数据分别同时记录在 SD 卡与产品的 RFID 电子标签中 ;当环境条件超出预设值时则可通过报警装置通知保管人员并及时调整保存环境。 其特征在于,包括 : 主控模块,温湿度检测模块,RFID 模块、输入模块、内存储模块、外存储模块和报警模块 ; 所述主控模块分别与温湿度检测模块,RFID 模块、输入模块、内存储模块、外存储模块以及报警模块相连接 ;所述主控模块为 ATmega16 芯片 ; 所述温湿度检测模块为 HSU-07J6T 传感器 ;所述 RFID 模块为 ZLG500 模块 ; 所述输入模块为电容触摸屏 ; 所述内存储器为 flash 存储器 ; 所述外存储模块为 micro SD 卡 ; 所述报警模块为蜂鸣器。

提供了一种用于农产品保存与运输过程中,能够有效进行监测、记录并报警的温湿度记录仪,对保存过程中的温度与湿度进行监控,对改善保存环境提供积极可靠的依据,对不符合保存条件的环境及时报警。 本发明主要通过以下的技术方案来实现 :一种温湿度记录仪,主要包括主控模块,温湿度检测模块,RFID模块、输入模块、内存储模块、外存储模块和报警模块,所述主控模块分别与温湿度检测模块,RFID 模块、输入模块、内存储模块、外存储模块以及报警模块相连接 ; 本温湿度记录仪可实时对保存环境进行监测,正确采集相关数据,并将数据分别同时记录在 SD 卡与产品的 RFID 电子标签中,需要查看数据时可通过读取产品上的电子标签进行查看,如需要进一步的分析则可将SD卡接到PC终端上进行查看分析 ;当环境条件超出预设值时则可通过报警装置通知保管人员,由保管人员及时调整保存环境。
下一篇:一种新型温湿度记录仪